Swedish researchers discuss advancements, promise of new radiotherapy techniques

Radiotherapy is a cornerstone of cancer care. However, in recent decades, Sweden has fallen behind in this area, both in terms of health care resources and research. Medicinsk Vetenskap has interviewed researchers who want to continue developing a bright idea.
Putting a lid on excess cholesterol to halt bladder cancer cell growth

Like all cancers, bladder cancer develops when abnormal cells start to multiply out of control. But what if we could put a lid on their growth?
RAD51 testing shows promise in personalized early breast cancer treatment

Published in Clinical Cancer Research, results of a VHIO-led study underscore the potential of the RAD51 biomarker in tailoring treatment strategies in patients with early breast cancer.
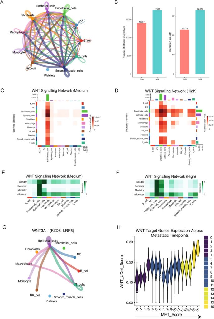
Scientists reveal genetic drivers of metastasis across multiple cancer types

Cancer metastasis—the spread of cancer to other organs—is the leading cause of death among cancer patients. Researchers have now uncovered a "genetic signature" of 177 genes shared across multiple cancer types that drives this deadly process.
New treatment target for neuroendocrine prostate cancer discovered

A team of researchers at Roswell Park Comprehensive Cancer Center, led by Dhyan Chandra, Ph.D., has discovered a new therapeutic target for neuroendocrine prostate cancer, a rare and hard-to-treat form of prostate cancer.
Phase III trial finds trastuzumab emtansine improves long-term survival in HER2 breast cancer

In patients with high-risk HER2-positive breast cancer, post-surgery, or adjuvant, treatment with trastuzumab emtansine (T-DM1) reduced the long-term risk of death or invasive disease by 46% and improved survival compared to trastuzumab alone, according to the final results of the Phase III KATHERINE clinical trial led by researchers from the University of Pittsburgh and UPMC Hillman Cancer Center.
MRI-first strategy for prostate cancer detection proves deemed safe and effective

There are several strategies for the early detection of prostate cancer. The first step is often a blood test for prostate-specific antigen (PSA). If PSA levels exceed a certain threshold, the next step typically involves taking a tissue sample for analysis. Another option is to use magnetic resonance imaging (MRI) to search for signs of a tumor before deciding whether a biopsy is necessary, reserving biopsies only for cases where abnormalities are detected.
Medical Xpress – medical research advances and health news

Medical and health news service that features the most comprehensive coverage in the fields of neuroscience, cardiology, cancer, HIV/AIDS, psychology, psychiatry, dentistry, genetics, diseases and conditions, medications and more.
Immune complex removes receptors from stem cells to protect against cancer, preclinical study finds

A group of immune proteins called the inflammasome can help prevent blood stem cells from becoming malignant by removing certain receptors from their surfaces and blocking cancer gene activity, according to a preclinical study by Weill Cornell Medicine investigators.
Kidney cancer study identifies factors for exceptional response to immunotherapy

Metastatic clear cell renal cell carcinoma (mccRCC), an aggressive type of kidney cancer, has historically presented limited treatment options. Immune checkpoint inhibitors, a form of immunotherapy, can lead to exceptional, durable responses (when the tumor substantially shrinks for a very long period of time) for some patients with mccRRC, allowing them to live longer with a better quality of life. However, the molecular reasons behind these exceptional responses have not been well defined.
Combination treatment for liver cancer significantly improves progression-free survival in global trial

Medical and health news service that features the most comprehensive coverage in the fields of neuroscience, cardiology, cancer, HIV/AIDS, psychology, psychiatry, dentistry, genetics, diseases and conditions, medications and more.
Mini-tumors from circulating breast cancer cells offer new treatment insights

Tumor cells circulating in the blood are the germ cells of breast cancer metastases. They are very rare and have not been propagated in the culture dish until now, which made research into therapy resistance difficult.